beat365英国官方网站

信息公开网
  • 网站首页
  • 信息公开制度
  • 信息公开指南
  • 信息公开清单
    • 一、基本信息
    • 二、招生考试信息
    • 三、财务、资产及收费信息
    • 四、人事师资信息
    • 五、教学质量信息
    • 六、学生管理服务信息
    • 七、学风建设信息
    • 八、学位、学科信息
    • 九、对外交流与合作信息
    • 十、其他
  • 依申请公开
  • 学院动态

信息公开清单

  • 一、基本信息
    • (1)办学规模、校级领导班子简介及分工、学校机构设置、学科情况、 专业情况、各类在校生情况、教师和专业技术人员数量等办学基本情况
    • (2)学校章程及制定的各项规章制度
    • (3)教职工代表大会相关制度、工作报告
    • (4)学术委员会相关制度、年度报告
    • (5)学校发展规划、年度工作计划及重点工作安排
    • (6)信息公开年度报告
  • 二、招生考试信息
  • 三、财务、资产及收费信息
  • 四、人事师资信息
  • 五、教学质量信息
  • 六、学生管理服务信息
  • 七、学风建设信息
  • 八、学位、学科信息
  • 九、对外交流与合作信息
  • 十、其他
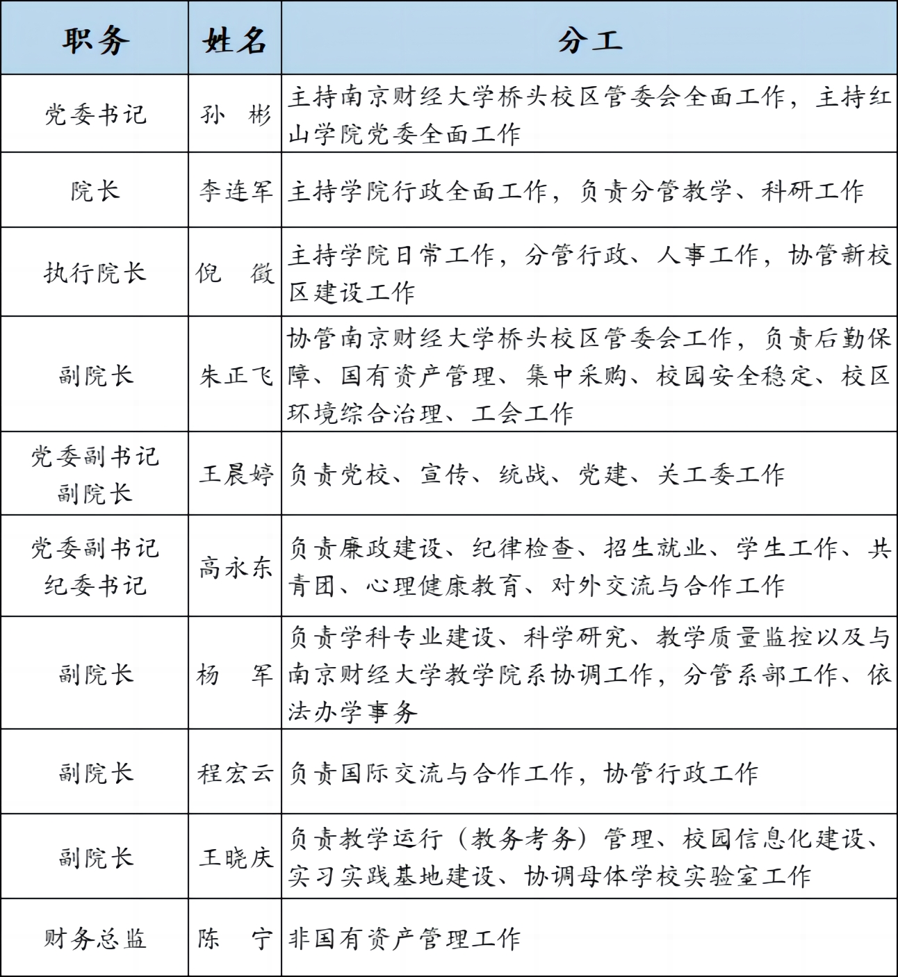
  • 当前位置:首页  信息公开清单  一、基本信息  (1)办学规模、校级领导班子简介及分工、学校机构设置、学科情况、 专业情况、各类在校生情况、教师和专业技术人员数量等办学基本情况  2.校级领导班子简介及分工

学院领导班子简介及分工

发布者:人员机构发布时间:2018-04-12浏览次数:6433AAA

信息公开网

办公地址:图书馆629

办公电话:025-57879708